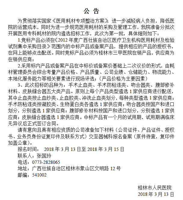
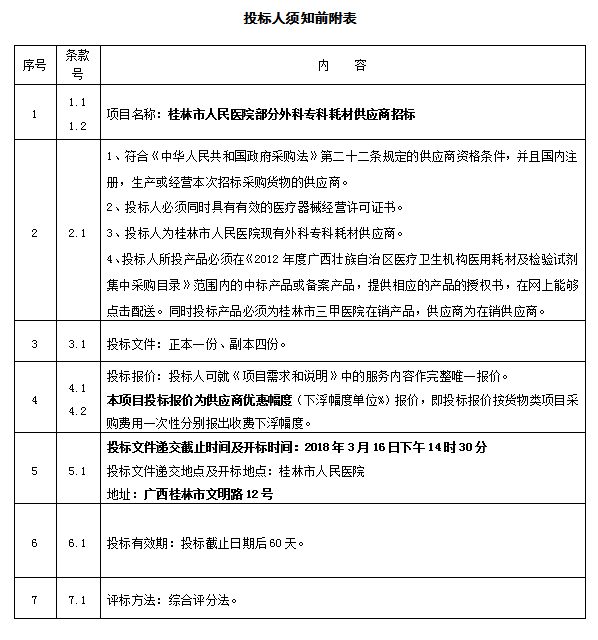
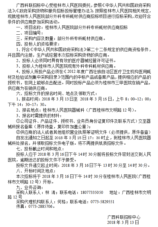
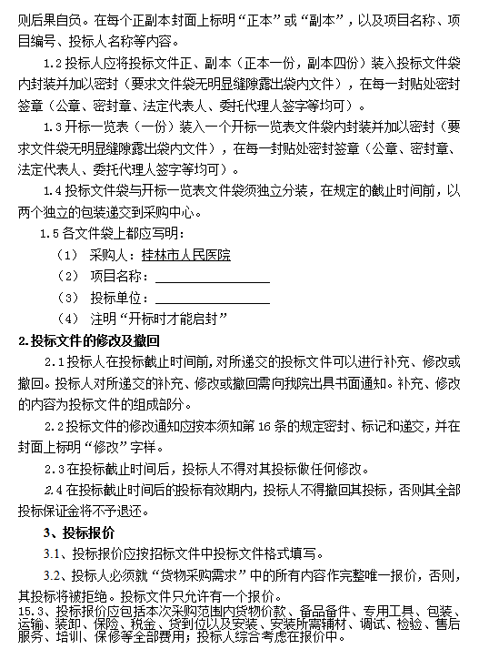
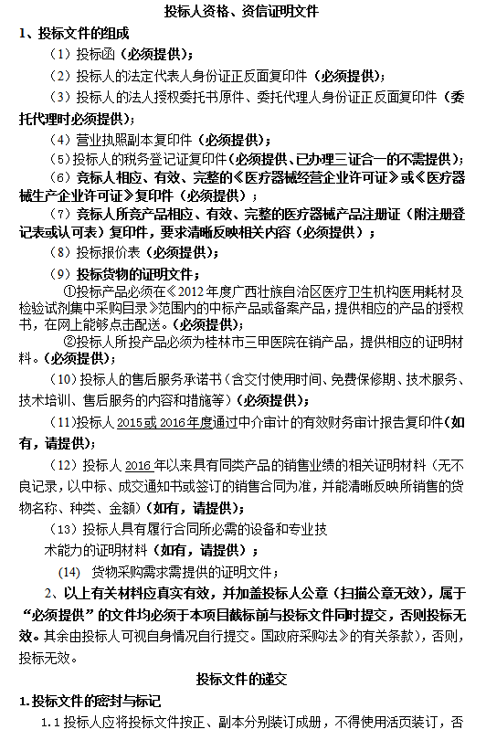
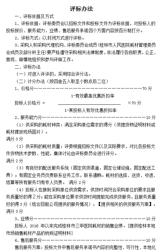
桂林市人民医院前身是1946年3月成立的桂林市公立医院,建院时仅有残破平房三座,全院工作人员56人。1950年7月更名为桂林市立医院,1951年6月1日改为桂林市立人民医院,1963年定名为桂林市人民医院并一直沿用至今...
首页>新闻中心>招标采购
发布时间:2018-03-13 浏览: 次